潮新闻客户端 记者 金丹丹 姜晓蓉 通讯员 杭教
今天,杭州市教育局发布了2025年杭州市小学一年级入学报名问答。
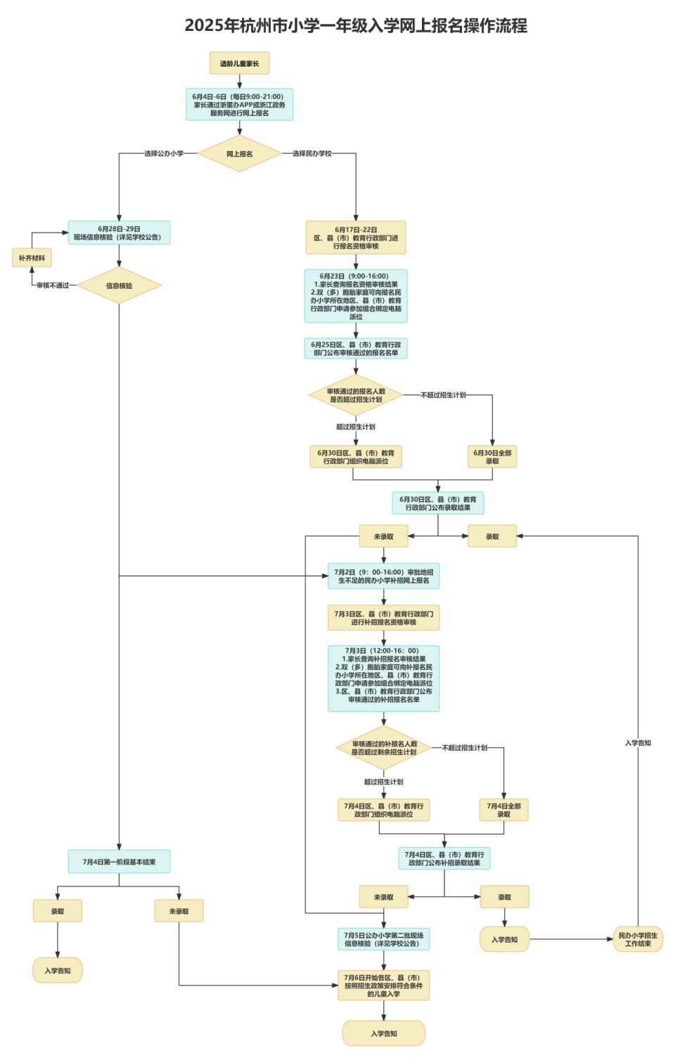
1.小学一年级入学具体日程如何安排?
2.小学一年级入学报名包括哪些环节?
主要包括网上报名、公民办同步录取两个阶段。
(1)网上报名
网上报名时间为6月4日—6月6日(每日9:00—21:00)。符合在杭入学条件的适龄儿童家长,通过浙里办App(手机端)或浙江政务服务网(电脑端)报名。
报名时,适龄儿童只能在公办小学或民办小学(含电脑派位的民转公学校,下同)选报一类,其中选择民办小学的应在报名开始前符合就读条件,且限报一所。网上报名时间截止后,登记信息和报名结果不能更改。
(2)公民办学校同步录取
6月23日9:00—16:00,完成民办小学网上报名的儿童家长,通过浙里办APP或浙江政务服务网登录入学管理系统进行报名资格审核结果查询。双(多)胞胎家庭可向报名民办小学所在地区、县(市)教育行政部门申请参加组合绑定电脑派位。
6月25日,公布民办小学网上报名名单。
6月28日—29日,公办小学第一批现场信息核验。
6月 30日,公办小学第一阶段录取工作开始。经审核符合条件的报名人数(以下简称报名人数)超过招生计划的民办小学,由民办小学所在地区、县(市)教育行政部门组织电脑派位并公布录取结果;报名人数未超过招生计划数的民办小学,报名儿童一次性全部录取。
7月2日9:00—16:00,市教育局在入学管理系统中公布招生不足的民办小学名单及剩余招生计划。完成网上报名且未被民办小学录取的儿童,其父母可在该时段登录入学管理系统,在可补报的民办小学中补报一所学校,参加该民办小学的补招生。已选报公办小学的儿童也可参加招生不足的民办小学补招报名。所有报名或补报名民办小学但未被录取的儿童,在第二阶段录取时,按“同类排序靠后”的原则,排在只报公办小学的同类别儿童之后录取。
7月3日12:00—16:00,完成民办小学补招网上报名的儿童家长,通过浙里办APP或浙江政务服务网登录入学管理系统进行补招报名审核结果查询。双(多)胞胎家庭可向报名民办小学所在地区、县(市)教育行政部门申请参加组合绑定电脑派位。之后,公布民办小学补招学生名单。
7月4日,补招报名人数超过剩余招生计划数的民办小学,由民办小学所在地区、县(市)教育行政部门组织电脑随机派位录取并公布补录取结果;补招报名人数未超过剩余招生计划数的民办小学,报名儿童一次性全部录取。
7月5日,公办小学进行第二批现场信息核验。
7月6日开始,区、县(市)教育行政部门和公办小学根据儿童户籍、父母户籍、家庭住房情况,按照“住、户一致”优先原则,对第一阶段未录取的儿童进行分类排序、录取工作。
7月10日,公办小学招生基本结束。
3.各地小学招生具体方案等相关信息到哪里获取?
招生录取工作由各区、县(市)教育行政部门组织实施,各地招生的具体方案及相关信息详见各区、县(市)教育行政部门网上公告或微信公众号。
4.登录系统操作有哪些注意事项?
“小学入学管理系统”网上报名的开放时间为6月4日—6日(每日9:00—21:00)。在系统开放的任意时间内完成操作即可,操作的具体时间不影响招生录取顺序和入学结果。通常系统开放第一天(6月4日)注册登录人数较多,建议家长适当错峰。
电脑端操作推荐使用360(极速模式)、火狐、谷歌等浏览器。期间如出现无法正常登录系统等情况,请检查网络连接是否正常、电脑浏览器版本及设置是否符合要求,仍有问题可拨打电话89583602咨询。
建议家长适当留出处置时间,切勿于6月6日晚上临近系统关闭时操作,避免因突遇电脑故障、网络故障等,导致无法在规定时间内完成相应操作,影响入学。
5.2025年小学一年级入学网上报名对象包括哪些?
(一)网上报名对象如下
1.本市户籍儿童少年;
2.符合条件的流动人口随迁子女;
3.国家、省市相关政策规定可在本市接受义务教育的儿童少年,包括:
(1)父母在我国驻外机构工作或因公派往并长期在国外工作,或父母双方均在野外地质勘察部门工作,户籍所在地确实无人照顾,需由本市亲属照管或寄养在本市的儿童少年;
(2)驻杭部队现役军人子女,以及《中华人民共和国军人地位和权益保障法》《关于进一步做好军人子女教育优待工作的实施意见》等规定可在本市接受义务教育的其他军人子女;
(3)《关于进一步加强和改进公安英烈和因公牺牲伤残公安民警子女教育优待工作的通知》《关于做好国家综合性消防救援队伍人员及其子女教育优待工作的通知》等规定可在本市接受义务教育的公安民警和消防救援人员子女;
(4)符合市委市政府《关于杭州市高层次人才、创新创业人才及团队引进培养工作的若干意见》等规定引进的高层次人才、创新创业人才子女和省委人才办认定的在杭省部属单位引进的高层次人才子女,持有《杭州市特聘专家证书》、属地为本市的《浙江省海外高层次人才居住证》的引进人才子女,持有属地为本市的《浙江省引进人才居住证》的引进人才子女;
(5)在本市居住的港澳台籍、外国籍儿童少年。
(二)上述儿童少年入学应同时满足
2018年9月1日至2019年8月31日出生、年满6周岁的儿童,或经本市区、县(市)教育行政部门批准的缓学儿童。(注:《浙江省中小学校学生学籍管理办法》第七条规定:适龄儿童少年因身体状况需要延缓入学的,其父母或其他监护人应当在学年开始前提出申请,由当地乡镇人民政府或者县级教育行政部门批准,并由县级学籍管理人员在学籍系统中登记缓学,纳入缓学管理。缓学期为一学年,缓学期满仍不能就学的,应当重新提出缓学申请。残疾儿童入学年龄可以适当放宽。)
6.报名民办小学前,监护人需要做哪些准备?
监护人应了解拟报民办小学的办学情况,如办学理念、办学特色、办学条件、收费标准、招生规模、住宿条件等信息,还应充分了解拟报民办小学所在地区、县(市)的小学毕业生升学政策,根据孩子和家庭情况,慎重考虑,理性选择。有初中部的学校,监护人还应特别留意六年级时是否要求校内直升。
“公参民”转公学校应结合区域学校布局情况、校际均衡等因素,“一校一策”研制学(片)区划分方案,积极有序平稳推进;在未划定学(片)区前,可继续实行电脑随机派位方式招生。
7.民办小学招生范围是怎样的?
区、县(市)教育行政部门批设的民办学校在所在区、县(市)范围内招生,未招足的可继续在所在区、县(市)范围内补招一次。余杭区、临平区范围内民办学校今年仍在上述两区范围内招生和补招。市教育局批设的民办学校(杭州云谷学校、杭州娃哈哈双语学校、杭州鼎文学校)先在学校所在区范围内招生,未招满的可申请并经市教育局同意后,在市域或学校所在区范围内补招一次。
8.民办小学补招网上报名对象有哪些?
包括报名民办小学未被录取的儿童和已报名公办小学的儿童。
9.选择报名及补招报名民办小学的儿童若未被录取的,如何进入公办小学招生程序?
自动进入其确定升学的区、县(市)第二阶段招生程序,按“同类排序靠后”的原则,排在只报公办小学的同类别儿童之后录取。
10.网上报名了一个区、县(市)的民办小学,电脑派位未录取,可以去另一个区、县(市)就读公办小学吗?
不可以。报名民办小学,经相应区、县(市)审核通过的,若电脑派位未录取,只能在该区、县(市)公办小学分配入学,其他区、县(市)公办小学不能录取。跨区补报民办小学未派位录取的自动回到原区、县(市)升学。
11.选报同一民办小学的双(多)胞胎子女家庭,如何申请组合绑定参加电脑派位?
双(多)胞胎子女均需正常网上报名(不能只报其中一个孩子),选报同一所民办小学的,监护人可申请组合绑定参加电脑派位。
双(多)胞胎绑定时间:网上报名阶段为6月23日9:00—16:00,补招生报名阶段为7月3日12:00—16:00,家长凭户口簿、出生证等有效证件向报名的民办小学所在地区、县(市)教育行政部门提出书面申请。如派位录取,则组合绑定的双(多)胞胎均被录取;如派位未录取,则组合绑定的双(多)胞胎均不录取。
12.民办小学网上报名、补招报名的资格审核结果如何查询?
6月23日(9:00—16:00),完成民办小学报名的儿童家长可登录入学管理系统,查询报名资格审核结果。因不符合某区报名条件而未通过审核,但符合其他区入学条件的,家长可在系统中重新调整报名。已审核通过的,报名有效,报名结果不得更改。
7月3日(12:00—16:00),完成补招报名的儿童家长登录入学管理系统进行补招报名结果查询。
请家长在规定时间内及时关注,如有异议,请及时向相应区、县(市)教育行政部门咨询。
13.民办小学网上报名、补招报名学生名单如何查询?
由民办小学所在地的区、县(市)教育行政部门公布,可通过【浙里办App—入学早知道—中小学报名】查询。
6月25日,公布民办小学网上报名学生名单。7月3日,公布民办小学补招报名学生名单。请家长在规定时间内及时关注,如有异议,请咨询所在地区、县(市)教育局。
14.录取结果如何查询?
6月30日,民办小学所在地的区、县(市)教育行政部门公布民办小学录取结果;7月4日,民办小学所在地的区、县(市)教育行政部门公布民办小学补招录取结果。家长均可通过【浙里办 App—入学早知道—中小学报名】查询。公办小学录取结果由学校公布。
15.网上报名及补招报名民办小学被录取后能否放弃?
不能。是否报名民办小学由儿童父母自主决定,父母在给孩子报名前应充分考虑家庭实际情况和学校办学情况等各种因素,慎重决定是否为孩子报读民办小学,一旦被所报民办小学录取,录取结果不能更改。公办小学不能录取已被民办小学录取的儿童。
16.网上报名成功后,是否可以更改?
在6月4日—6日(每日9:00—21:00)网上报名时间内,家长可以登录入学管理系统进行信息登记并完成报名,也可以进行更改操作(包括修改信息、报名结果)。6月6日21:00报名时间截止后,不能进行信息登记、报名和任何更改操作。
7月2日(9:00—16:00),招生不足的民办小学补招报名时间内,补招报名儿童家长可以登录入学管理系统进行补招报名,也可以对补招报名结果进行更改。7月2日16:00,补招报名时间截止后,不能进行更改操作。
17.现场信息核验时需要带什么材料?
具体以区、县(市)教育部门和学校通知要求为准,一般包括:
1.户籍儿童:家庭户口本原件和复印件、父母双方身份证。集体户籍、拆迁过渡家庭儿童等特殊情况,根据各区、县(市)招生方案要求提交相应材料。
2.符合条件的流动人口随迁子女:家庭户口本和适龄儿童本人居住证的原件和复印件,父母双方身份证。申请在桐庐县、淳安县、建德市入学的流动人口随迁子女,请提交相应县(市)教育行政部门公告要求的材料。
3.根据国家、省市相关政策需在本区、县(市)接受义务教育的其他儿童,除提供家庭户口本和父母双方身份证外,还需提供相应的证明材料。
18.公办小学现场信息核验时,家长应该去哪所学校?
具体详见区、县(市)教育行政部门网上公告或微信公众号,或学校的招生公告。
19.登记的信息不实或提供虚假材料,会不会影响入学?
会。与入学相关的信息和材料将由公安、住建、人才服务等相关部门进行核查,家长务必如实填写并认真核对,确保所填信息的真实性。发现虚假材料的,将由公安机关按照有关法律法规进行处理。
20.有相关咨询电话吗?
以下是市、区(县市)两级教育行政部门咨询电话:
上城区教育局:87802200 89500285
拱墅区教育局:88259970 88259199
西湖区教育局:89511751 89511752
滨江区教育局:89520759 89520760
钱塘区教育局:89536161 89536162
西湖风景名胜区社发局:89586912
萧山区教育局:83698076 83525572
余杭区教育局:86163979
临平区教育局:86233265
富阳区教育局:63347347 63392095
临安区教育局:89543316
桐庐县教育局:64218517
淳安县教育局:64813180
建德市教育局:89606987
杭州市教育局:89583602
为更好地服务家长,6月4日-6月6日每天9:00-12:00、14:00-17:00,杭州市教育局将会开通“为民服务咨询热线”86688631,为有需要的人员提供政策咨询服务。
